广西作为我国甘蔗主产区,干旱胁迫常年威胁甘蔗产量与糖分积累,但抗旱基因资源及其调控机理尚不明确。E3泛素连接酶作为决定蛋白表达水平的中央控制器,可通过靶向和介导多种底物蛋白的泛素化降解,广泛参与植物生长发育和干旱胁迫的响应,然而在甘蔗中尚未见相关报道。

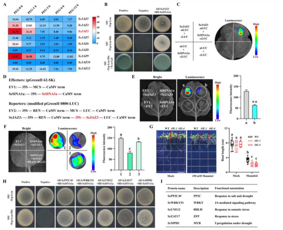
近日,太阳集团2007亚热带农业生物资源保护与利用国家重点实验室姚伟教授团队在国际知名期刊Industrial Crops and Products(中科院一区TOP期刊,5年影响因子5.7)上发表了题为“Genome-wide identification of sugarcane SINA family proteins reveals that SsSINA1a positively regulates drought tolerance”的研究论文。该研究对甘蔗割手密种RING型E3泛素连接酶SINA家族进行系统性分析鉴定到15个成员,并筛选到唯一一个受模拟干旱诱导显著上调表达且上调程度在抗旱品种中高于敏旱品种的基因SsSINA1a,该基因超量表达后可显著提高植株的抗旱性,且RNA-seq分析显示,差异基因显著富集在植物激素信号转导通路中,大量JA通路基因受到诱导,其中JAZ基因家族一半成员的表达水平显著下调表达。进一步通过Y2H和LCI实验证实SsSINA1a可与ScJAZ3蛋白发生互作,并介导其泛素化降解,进而解除JAZ蛋白对JA信号的抑制作用,因而激活了JA信号提高植株的抗旱性。这一研究首次解析了SsSINA1a-ScJAZ3-JA 分子模块介导植物抗旱性的分子机理,为甘蔗抗旱遗传改良提供了重要的候选基因并奠定了坚实的理论基础。

图1. RING型E3泛素连接酶SsSINA1a介导JAZ蛋白降解激活JA信号从而增强植物抗旱性的模式图

图2. 过量表达SsSINA1a基因可提高拟南芥的耐旱性

图3. SsSINA1a与甘蔗 ScJAZ3蛋白相互作用并抑制其积累
太阳集团2007已毕业硕士生张金旭和青年教师肖胜华博士为论文共同第一作者,姚伟教授、张木清教授和张积森教授为该文章的共同通讯作者,陈保善教授、胡琴副教授、暴怡雪副教授、段真珍老师、已毕业硕士生周少丽、董贤镘、姜烁、蒋夏兰等参与了研究工作。该研究得到广西科技重大专项、广西重点研发计划和国家自然科学基金等项目的资助。
原文链接:
https://doi.org/10.1016/j.indcrop.2025.120746