由甘蔗鞭黑粉菌(Sporisorium scitamineum)引起的甘蔗黑穗病是世界性病害,也是我国主要蔗区最重要的病害。除造成严重的产量和糖分损失外,黑穗病还显著缩短了甘蔗宿根年限,增加了生产成本,已成为甘蔗生产提质增效的一个重要限制因素。我国主要蔗区近三十年来推广的甘蔗主栽品种多为感或高感黑穗病品种。国内外普遍认为,选育和推广抗病品种是最经济有效的防治措施。但由于甘蔗基因组复杂、育种周期长、抗(感)黑穗病机制未明及遗传转化效率低等原因,使得甘蔗抗病育种工作受到严重制约。
利用 RNA 干扰技术发展而来的宿主诱导的基因沉默 (Host induced gene silencing,HIGS) 技术,是提高作物抗病性的有效手段。其原理是在宿主中表达靶向病原菌致病基因的RNA干扰载体,沉默病原靶标基因,使宿主获得对病原的抗性。该技术已成为近年来作物抗病育种研究的热点,但在甘蔗中应用 HIGS 技术来控制真菌病害的研究尚未被报道。
近日,太阳集团2007陈保善教授研究团队在植物学科国际权威学术期刊《Plant Biotechnology Journal》上在线发表了题为“Host-induced gene silencing of Sporisorium scitamineum enhances resistance to smut in sugarcane”的研究论文,证实了HIGS技术应用于甘蔗抗黑穗病育种的可行性,并获得了对甘蔗鞭黑粉菌具有优良抗性的新型甘蔗材料。

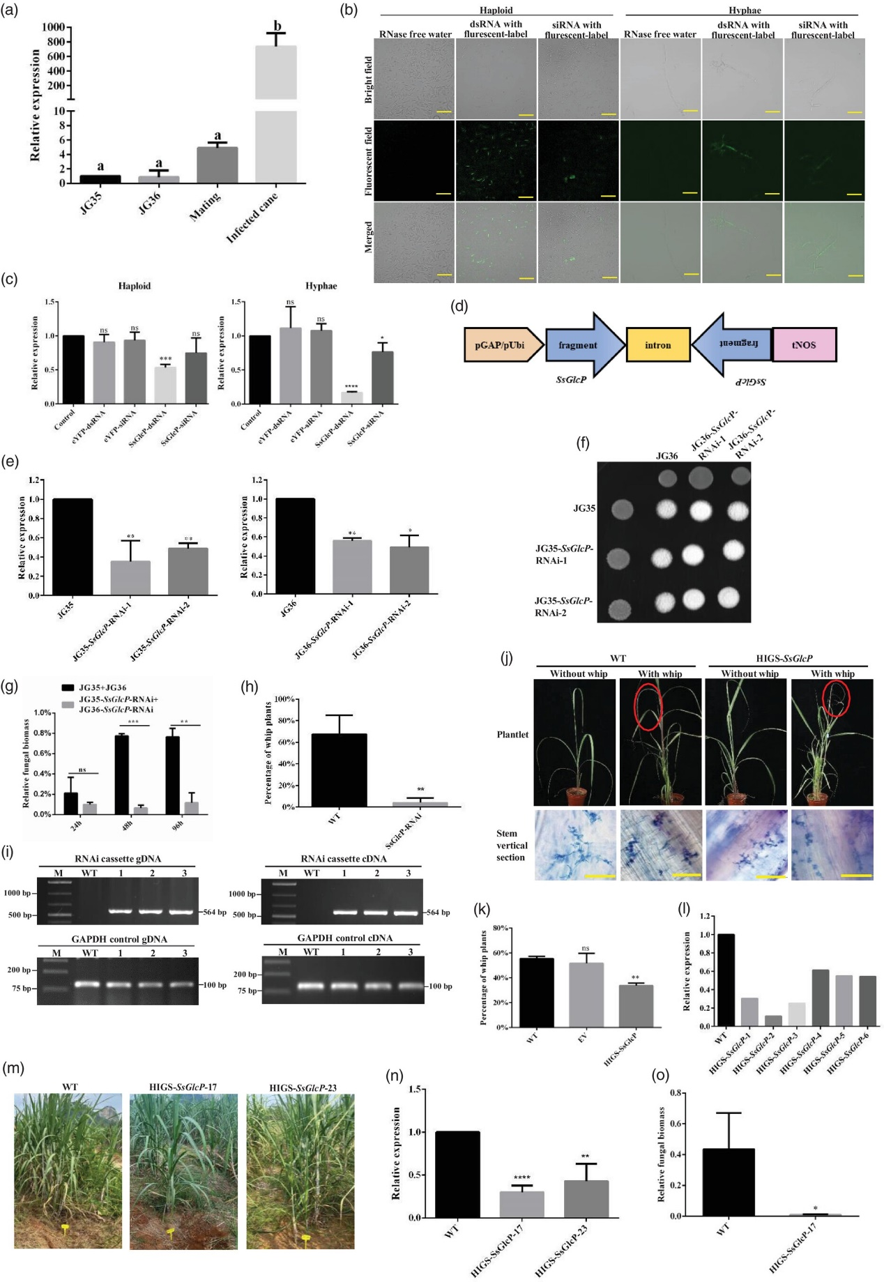
该研究通过体外合成带有荧光标记的RNA发现,甘蔗鞭黑粉菌在单倍体酵母状态和丝状生长状态均能从外界摄入dsRNA和siRNA,qRT-PCR结果显示摄入的dsRNA可以显著降低目的基因的表达量 ,且效果优于siRNA。因此选择甘蔗鞭黑粉菌侵染过程中发挥重要作用的SsGlcP基因作为靶标构建了RNAi菌株,该菌株对甘蔗侵染速率减慢且发病率降低,说明通过干扰SsGlcP基因的表达可有效降低S. scitamineum的致病力。基于农杆菌介导的甘蔗遗传转化体系,以甘蔗ROC22品种为底盘,成功构建了以SsGlcP基因为靶标的HIGS转基因甘蔗。接种黑粉菌后通过qRT-PCR发现,SsGlcP基因在转基因株系中被成功干扰。而且,转基因株系的黑穗病发生率明显下降,转基因株系中黑粉菌的生物量相比于对照也显著下降。本研究是HIGS技术在甘蔗抗黑穗病育种中的首次应用,证实了宿主同病原物间利用RNA的“博弈对抗”,也为优良抗病种质的创制提供了新的思路与基础。
太阳集团2007博士研究生吴昊鸣为论文的第一作者,李茹教授和陈保善教授为论文的共同通讯作者,卢姗老师和蒙姣荣老师参与了研究工作。本研究得到国家自然科学基金、广西重点研发计划项目、广西科技重大专项、亚热带农业生物资源保护与利用国家重点实验室自主课题等项目的资助。

图1 基于HIGS技术提高甘蔗黑穗病抗性